In the Shadow of Libraries
2020 | Muriel Amar, Clément Bert-Erboul, Sylvie Fayet, Louis Wiart | Université Libre de Bruxelles (Belgium), ENSSIB (France), Dicen (Université Paris Nanterre, France)
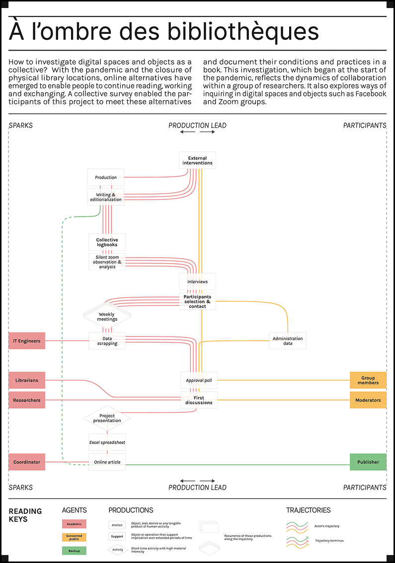
The In the Shadow of Libraries (_À l’ombre des bibliothèques_) research project was born out of an interrogation launched by the ENSSIB editor at the time of the unprecedented closure of French libraries during the first Covid-19-related lockdown, in March 2020\. Faced with the abrupt suspension of access to these places central to the university ecosystem, the aim was to document the alternative forms of knowledge circulation that emerged during this period. The analysis focused in particular on the “Library in Solidarity with Confinement”, a Facebook group that rapidly grew to over 60,000 members. The initiative aimed to understand how users reinvented the social, documentary and symbolic functions of libraries in times of crisis. The project was structured around weekly “Friday meetings” that brought together a group of researchers from diverse disciplinary backgrounds. While the study of the Facebook group formed a central core, other phenomena were also integrated: silent workrooms on Zoom, coworking videos on YouTube, and digital self-help communities. A flexible, collaborative methodology enabled the constitution of a vast corpus. The researchers conducted interviews, obtained permission to access private data and produced a 330-page manuscript. An Open Access version was published, and conferences were held to disseminate the results to professional and academic audiences. Partnerships and external involvement were key to the project. The support of ENSSIB, the researchers’ commitment, and the cooperation of the Facebook group administrators made the collection and analysis of sensitive data possible. This involved overcoming the legal and ethical issues associated with access to closed digital spaces. Thanks to these collaborations, the survey has sparked unprecedented reflection on the social role of libraries and the uses of knowledge in a context of crisis.
← Grab me →

