Captothèque
2019-2021 | Laurence Allard, Sophie Baudet-Michel, Vincent Dupuis, Malika Madelin, Filipe Vilas-Boas | Carrefour Numérique, Cité des Sciences (France)
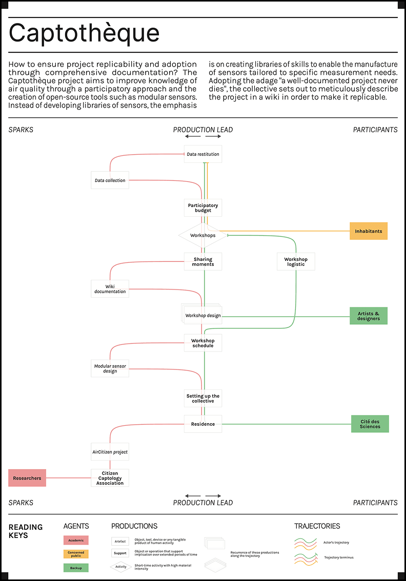
The Captothèque project was born in 2019 in a free public FabLab Carrefour numérique at the Cité des Sciences in Paris, out of a desire to divert the dominant uses of connected objects. Inspired by a critique of the all-connected and the logics of individual capture, Captothèque explores a “citizen captology”: digital measurement devices oriented towards collective interests, in particular air quality. The challenge is to enable citizens to produce and appropriate local environmental data, with a focus on the sobriety, transparency and intelligibility of the technologies. The project’s development is based on three principles: build your own sensors using open-source tools (Arduino, no soldering required), focus on situated measurement (anchored in a specific territory), and give meaning to the data collected. For a year, the team ran weekly workshops open to the public (Wednesdays and Saturdays), including captological walks around the Cité des Sciences. These tours contextualised the measurements (identification of sunken streets, pollution alerts). They introduced participants to the construction of sensors without a smartphone, with data recorded on an SD card and then visualised on a free cartographic interface. A great deal of work was also carried out on the tangibilisation of data through sensitive forms (tangible data, performances, LEGO objects, etc.). Led by a multidisciplinary team – sociologists, geographers, physicists, designers – Captothèque mobilised a wide range of partners and intergenerational audiences. This collective dynamic has enabled the creation of a library of practices for citizen capture, with open documentation (wikis, tutorials) available online. More than a technical project, Captothèque embodies a critical and situated approach, at the crossroads of research, scientific mediation and environmental action.
← Grab me →
