COESO (Collaborative Engagement on Societal Issues)
2020–2023 | Alessia Smaniotto | EHESS, OpenEdition (France)
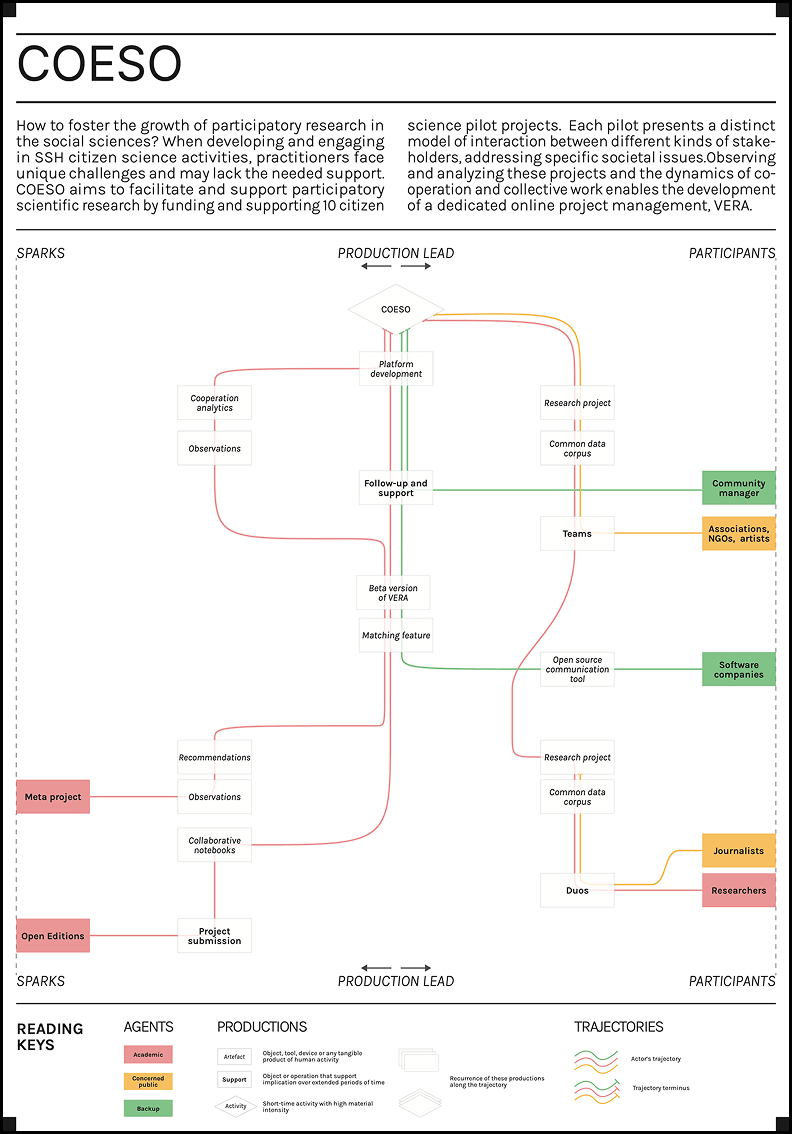
The European COESO initiative supported ten citizen science pilot projects spanning diverse disciplines, societal issues, and modes of participation – each involving engaged stakeholders across several European countries. The project investigated participatory research in the humanities and social sciences through an open, collaborative, and experimental framework. These “engaged stakeholders” actively involved in the ten COESO pilots included artists, journalists, association members, government officials, public service providers, and social enterprise participants. Collaborating with researchers in the social sciences and humanities, they co-developed the research questions, methodologies, and collaborative practices – eschewing rigid protocols – to gain insight into how such research could organically emerge, structure itself, and generate results firmly grounded in social realities. Collectively, they co-developed the VERA digital platform, designed to support and showcase participatory research within the social sciences and humanities. The pilot teams played an active role in shaping the platform, primarily through mutual learning sessions, which facilitated the sharing of participatory methods and significantly informed the platform design. Additional digital innovations emerged from COESO, including the use of the academic blogging platform Hypothèses.org, a transmedia website for presenting ethnographic work, and updated versions of MemoRekall to document creative research processes. Altogether, these initiatives have allowed us to examine how digital ecosystems can be tailored to support the full spectrum of participatory research projects. COESO was a project that included 19 European institutions, with nine more organisations joining through a project call. This diversity has enriched the project’s methodologies, while also revealing the limitations of digital tools when not paired with locally grounded engagement. COESO underscored the importance of integrating digital platforms with physical meeting spaces to sustain and enhance collaborative research. Beyond technology, COESO encouraged reflection on how open science is reshaping approaches to knowledge production within the social sciences and humanities.
← Grab me →

