Controversies in Action
2021-2023 | Robin de Mourat, Clémence Seurat, Thomas Tari | médialab (Sciences Po, France)
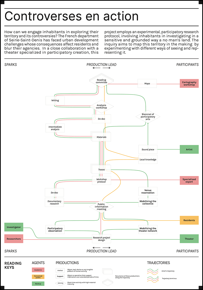
The Controversies in Action project is a participatory research initiative based in Sevran, a suburb of Paris, centred on a sprawling 32-acre vacant lot. Once farmland, the site is now a deserted expanse encircled by a succession of urban development proposals, one of which envisioned a wave pool. Situated in a district where 60% of residents live below the poverty line, the site is poised for redevelopment with the extension of a new metro line – an event likely to trigger gentrification. The project goes beyond the debate over urban planning, probing the more profound significance of this vacant space: What does it mean to local residents? What memories are attached to it? What future possibilities does it hold? The project emerged from a collaboration between three researchers and a vital local cultural institution – the Théâtre de La Poudrerie, renowned for its participatory artistic practices. Operating without a permanent venue, the theatre stages performances in residents’ homes, fostering a strong sense of community involvement in the project. Multiple public meetings connected local residents with experts – botanists, ornithologists, historians, anthropologists, and landscape architects – for collaborative exploration of the site’s multiple facets. Over the course of several months, the initiative hosted workshops featuring garden visits, interviews, and collaborative urban landscape drawings. Ultimately, the project produced a sound piece – conceived with the theatre – which chronicled the participatory process, and a collective book, with every chapter discussed and peer-reviewed by a participant committee. Partnerships formed the cornerstone of the project, beginning with the Théâtre de La Poudrerie – without whose involvement, this research approach would have been impossible. Other local residents also played active roles; for example, bird enthusiasts collaborated with cartographers to create sensitive maps of territory. This collaborative effort foregrounded residents’ situated knowledge. It explored a research model that not only focuses on people but also actively involves them – integrating their perspectives and voices into the very fabric of knowledge production.
← Grab me →

