Cultural Valuation Experiments with the Royal Danish Theatre
2016 | Anders Kristian Munk, Anders Koed Madsen, Mette Simonsen Abildgaard, Mathieu Jacomy | Techno-Anthropology Lab (Aalborg University, Denmark)
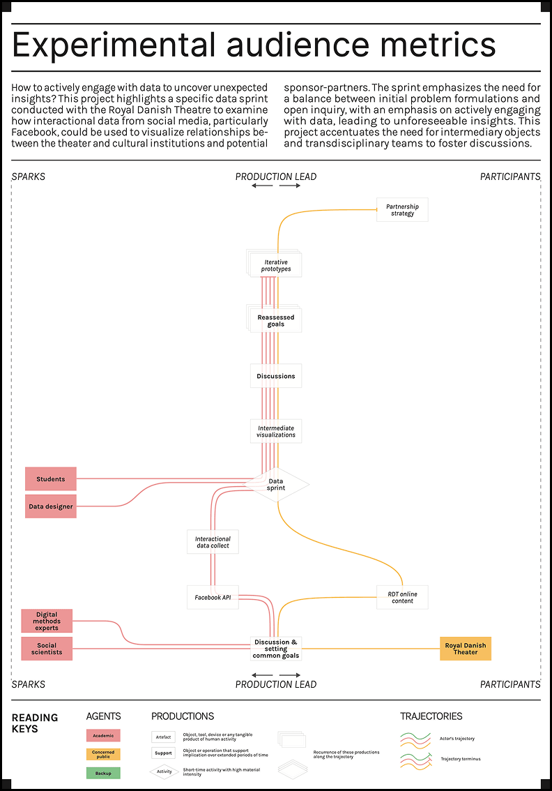
This project, led by the Techno-Anthropology Lab in Copenhagen, grew out of a collaboration with the Royal Danish Theatre to explore alternative ways of measuring cultural value. Traditional metrics, such as ticket sales and attendance, often fail to capture the broader societal contributions of institutions such as theatres. In response, the theatre sought to work with researchers to experiment with Facebook data to develop new indicators of audience engagement and cultural relevance, particularly in the context of sponsorship and public visibility. The project addressed the classic tensions of the new public management: how to “prove” public value in a data-driven world without reducing culture to numbers. At the heart of the collaboration was a five-day data sprint at the Royal Danish Theatre, involving researchers, theatre staff, marketing and sponsorship departments, students and data designers. The team collected and visualised user engagement data from seven different Facebook pages, identifying overlaps in audience interests. It quickly became clear that the theatre’s internal narratives were influencing their reading of the visualisations. To counter this, the team introduced exercises – such as unlabelled data visualisations – to encourage critical reflection and disrupt confirmation bias. A recurring theme was the elusive concept of “authenticity”, which stakeholders used freely but understood differently. As discussions deepened, the group grappled with how (or if) such a value could be operationalised through social media data. This collaborative, iterative process shifted the project’s focus from seeking definitive answers to generating productive questions. The data itself came to be seen as a participant – what the team called a “data body” – that shaped the inquiry as much as it responded to it. The project culminated in an unexpected sponsorship deal, with a German car integrated into a ballet performance, reflecting the complex interplay between cultural production, data-driven insights and commercial partnerships. Ultimately, the project demonstrated that embracing uncertainty and reframing expectations can lead to more meaningful engagements with data in the cultural sector.
← Grab me →

