Generic Visuals in the News
2017-2023 | Giorgia Aiello, Chris W. Anderson, Helen Kennedy | School of Media and Communication (University of Leeds, United Kingdom), School of Sociological Studies, Politics and International Relations (University of Sheffield, United Kingdom)
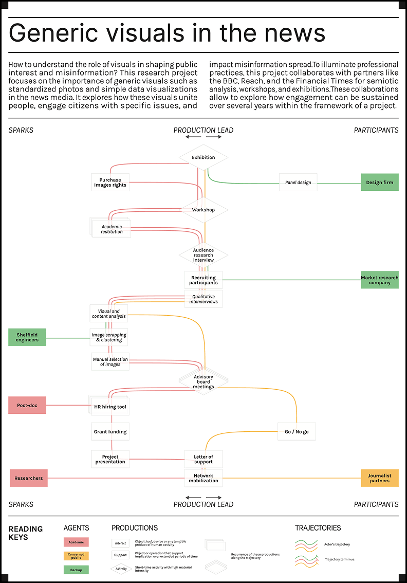
The Generic Visuals in the News project explores the ubiquitous yet often unnoticed “generic” images in contemporary news media – images described as the “visual wallpaper of everyday life”. These are not the iconic photojournalistic shots or data-driven graphics typically analysed in media studies, but rather more mundane, recurring visuals that subtly shape our perceptions of the news. Using the “circuit of culture” framework from cultural studies, the project asks how these images are produced, circulated and interpreted by both media professionals and audiences. It combines approaches from visual communication, journalism studies and digital media to understand the cultural role and communicative power of generic visuals in an era of media saturation. Funded by the UK’s Arts and Humanities Research Council, the project unfolded over five years through a multi-stage process. It began with a lengthy funding application, followed by delays due to the recruitment of postdoctoral researchers under strict university regulations. The team conducted visual content analysis and semi-structured interviews with 17 media professionals and 35 members of the public. Audience research was particularly challenging, requiring external recruitment support and navigating university protocols for participant compensation. Public engagement activities – including an exhibition and community workshops – were logistically complex but central to the project’s ethos. These outreach activities provided visibility and community impact, although they diverted time from academic writing, which has continued beyond the official project timeline. The project relied on extensive collaboration with external organisations. Partnerships with the Financial Times, the BBC and Reach Media Group were required before applying for funding and facilitated access to proprietary media content. An executive from Getty Images joined the advisory board and helped navigate complex image licensing issues. The project also collaborated with Full Fact, the UK’s leading fact-checking organisation, for a public workshop. These relationships, while enriching, added legal and administrative layers – particularly around image rights and third-party contracts – and highlighted the complexities of combining academic research with real-world media practice.
← Grab me →

