The Peak that Hides the Mountain
2020-2022 | Jérôme Baudry, Simon Dumas Primbault, Ion Mihailescu | Laboratory for the History of Science and Technology (École polytechnique fédérale de Lausanne, Switzerland)
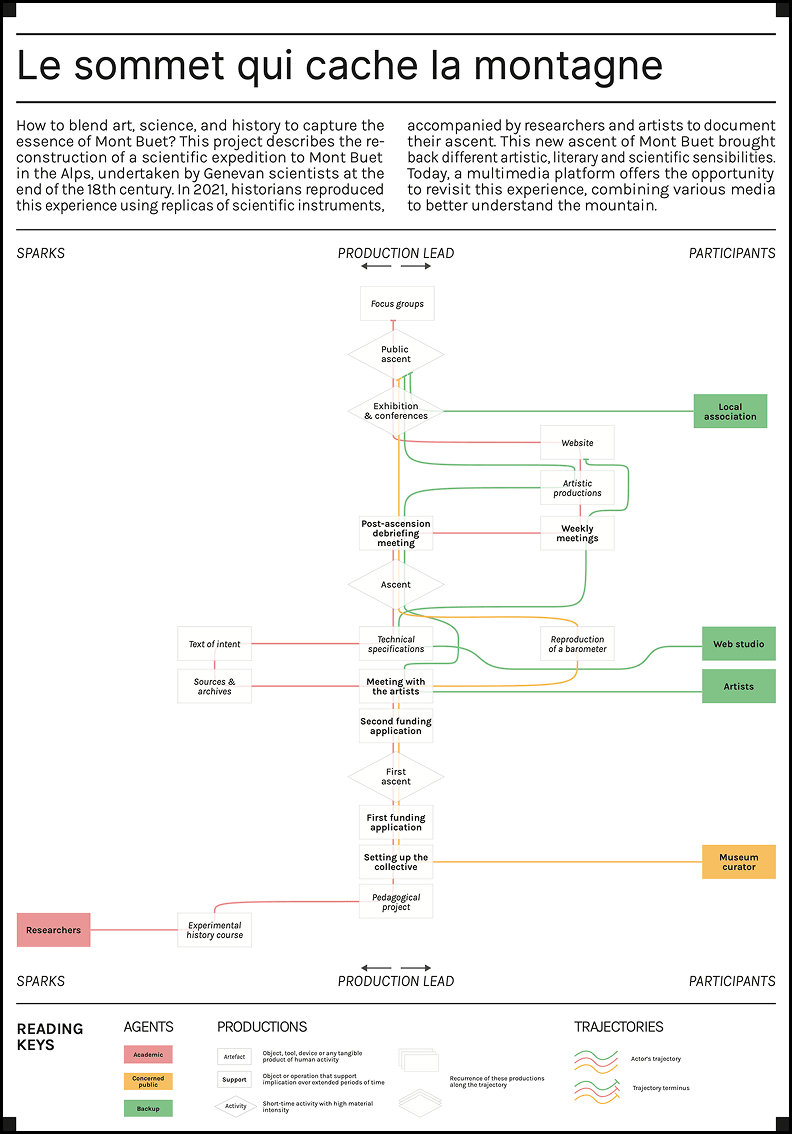
At the crossroads of the history of science, educational experimentation, digital humanities, and artistic creation, this project explores the first scientific ascents of Mont Buet, an Alpine peak climbed by Genevan scholars in the late 18th century. By reconstructing the material and experimental contexts of these expeditions – notably those of figures such as Saussure, the Deluc brothers and the Parminter sisters, the first female tourists to ascend Buet in 1786 – the team questions the production and transmission of knowledge in the mountains. Mont Buet thus becomes the site of an experimental history: a contemporary ascent is re-enacted using period instruments, including a replica of the Delucs’ barometer, to combine archives, scientific practices, and public engagement. Despite an initial refusal of funding, the team set out on an exploratory ascent. A second grant, dedicated to scientific mediation, enabled the project to be expanded to include a multidisciplinary team of artists, researchers, and students. This dynamic led to the creation of the montbuet.net web platform, which enables anyone to recompose an interactive archive along several axes (chronological, thematic, geographical). Two exhibitions in Geneva and Lausanne, several publications, and a forthcoming book enriched with historical texts, illustrations, and commentaries, will extend the dissemination of this research to the general public. The initiative is based on numerous partnerships, notably with the Museum of the History of Science in Geneva. It mobilised three artists: a photographer, a draughtswoman, and a musician. It has recently begun engaging local actors, such as the Amis du Vieux Chamonix association, highlighting the importance of oral knowledge and field practices (shepherds and refuge wardens). This realisation has given rise to a shared regret: that these local voices were not integrated earlier. A focus group was organised to evaluate the platform’s use, with a view to a more participatory and inclusive project in the future.
← Grab me →

