mMAT
2016- | Juanjo Ripalda, Fredy Vallejos | Universidad de las Artes (Ecuador)
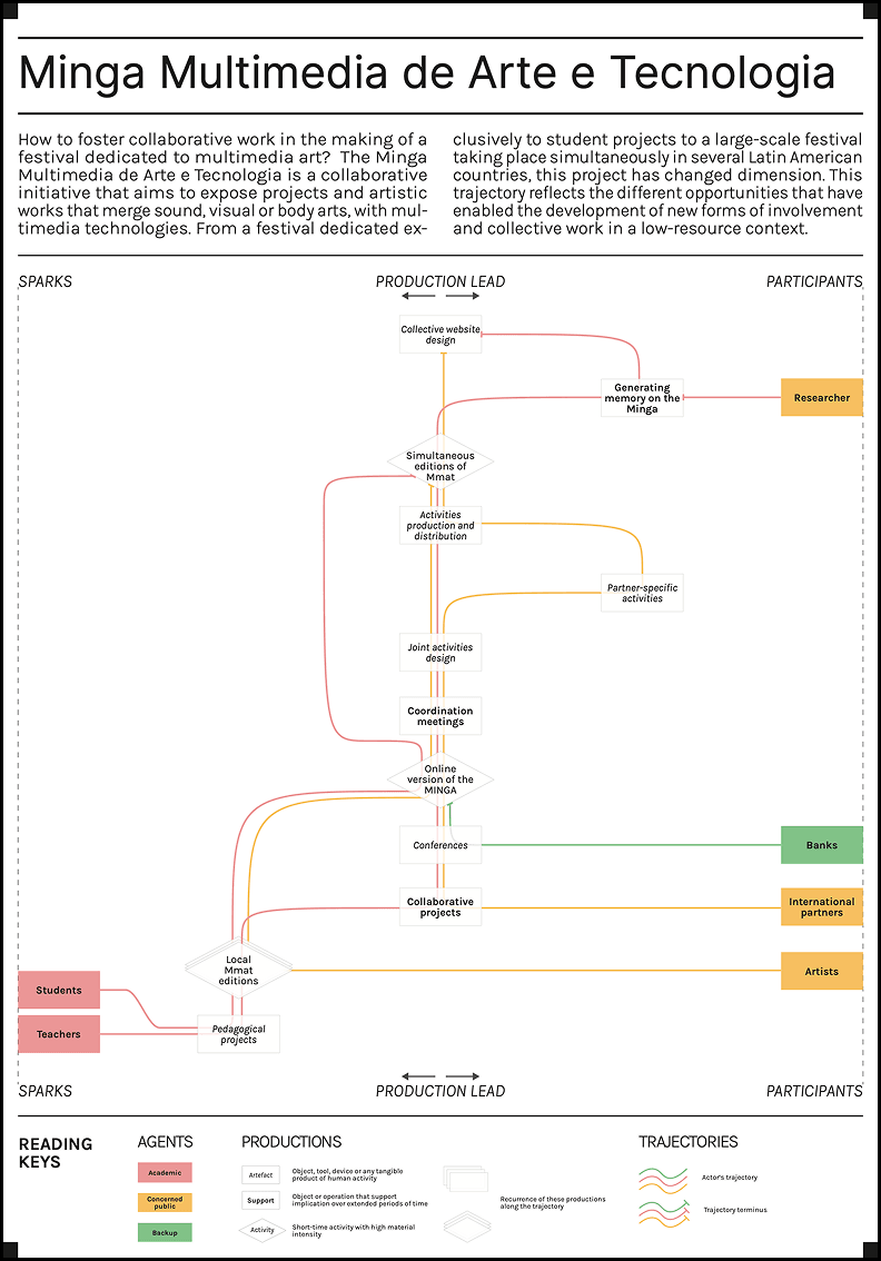
The Minga Multimedia de Arte y Tecnología project is based on an Andean concept of collective action. Inspired by traditional community practices of collaborative work – the mingas – the project aims to create artistic works and technological devices at the crossroads of research, innovation and social commitment. It is based on three principles: technology as pharmakon (both remedy and poison), the collaborative economy and the democratisation of digital tools. Far from extractivist logics, Minga defends a decolonial approach to technology, adapted to the social realities and limited resources of higher education in Latin America. As an artistic medium, technology becomes a space for cultural and political reappropriation. Since its first edition focused on the work of Pablo Neruda, Minga has expanded to include multidisciplinary projects integrating music, dance, theatre, cinema, visual arts and pedagogy. A second edition explored the Kichwa language through a popular song, mobilising students from different disciplines. Thanks to university funding, the team acquired equipment and invited outside artists. Paradoxically, the pandemic strengthened virtual links between Latin American institutions. The project took on a transnational dimension, involving nine cities in seven countries. Major events took place, such as simultaneous concerts in several countries and acousmatic workshops co-organised with the Mexican Centre for Music and Sound Arts and other Latin American institutions. The development of the project is based on a dense network of formal and informal partnerships. Latin American festivals, universities, artists’ collectives and cultural institutions have provided logistical, artistic and financial support. The spirit of Minga is also reflected in the personal commitment of teachers and organisers, sometimes using their own funds. Each partner contributes according to its means: in Puerto Rico, for example, a teacher organised a concert without any specialised structure. This lively, community-based project, which is constantly evolving, strengthens the involvement of local populations and highlights artistic expressions that are rooted in their territories.
← Grab me →

