Replay it Again
2020-2024 | Baptiste Buob, Jérémy Demesmaeker, Laurence Maillet | UMR LESC, HAR, Labex Les passés dans le présent (Université Paris Nanterre, France)
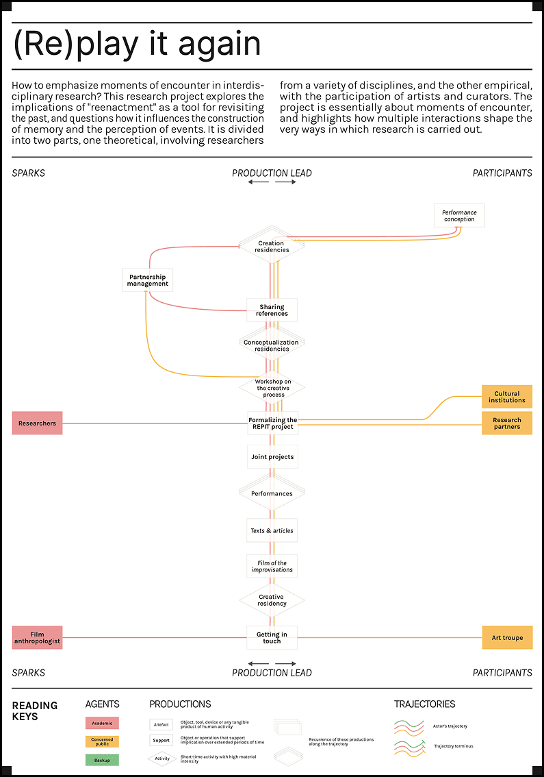
The project is based on a unique collaboration between an anthropologist-filmmaker and two artists, Laurence and Jérémy. Born of a chance encounter, the project fuses anthropology, cinema and performance art, drawing inspiration from the work of Jean Rouch. The aim was to challenge traditional roles by integrating ethnographic research into creative processes, positioning the anthropologist not as an outsider but as a full-fledged player in artistic creation. As the project evolved, it expanded to include a variety of partners and institutions. It has benefited from funding and support from regional structures, theatres and the Labex Les passés dans le présent, leading to academic and institutional recognition. The project was part of wider celebrations, notably the centenary of Jean Rouch, with performances at the Bibliothèque nationale de France and the MUCEM in Marseille. In addition, it has participated in interdisciplinary initiatives on re-enactment, bringing together a variety of fields, from biology to anthropology. Partnerships have also extended internationally, notably with the University of Glasgow, and although the COVID-19 pandemic has slowed some progress, collaboration continues. This constantly evolving relationship among researchers, artists, and institutions illustrates a new approach to the intersection of academic research and artistic practice, blurring the boundaries between roles. Today, all publications and results are produced collegially, testifying to the power of interdisciplinary partnerships and the ongoing transformation of the project.
← Grab me →

