ENEID (Digital Eternities: Post Mortem Digital Identities and Memorial Uses of the Web)
2014-2018 | Fanny Georges | IRMECCEN (Université Sorbonne Nouvelle, France)
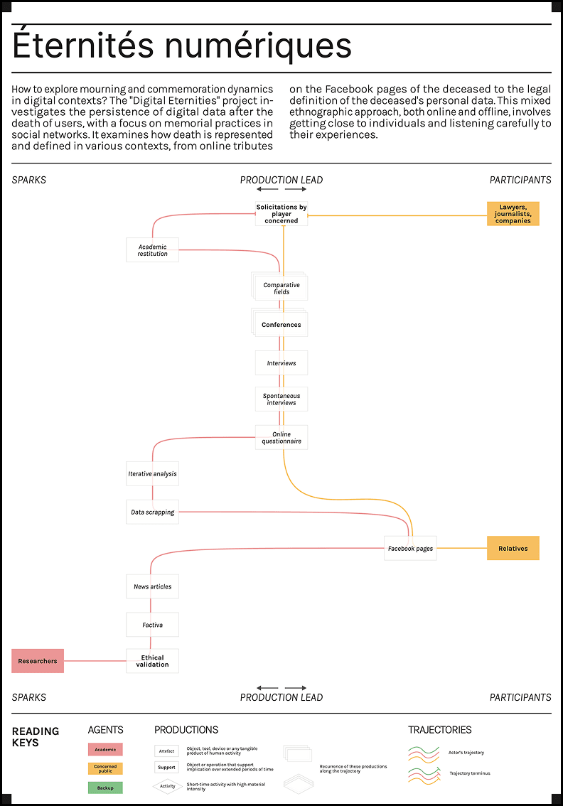
The ENEID project questions the persistence of digital identities after death by studying data left by users on social media and other platforms. Born in 2012 from a reflection on digital beliefs and online superstitions, it took shape after a seminal article on “online spiritualism”. The triggering event was the suicide of a teenager who had left digital messages to his loved ones, revealing the growing importance of digital memory. The project aims to understand how digital identity is perpetuated and managed through technology, memory, law, and emotion. Structured around three axes, the ANR project articulated an analysis of deceased Facebook pages via Factiva, a survey of user perceptions, and a study of media coverage of celebrity deaths. Despite the initial objectives of convergence, the diversity of the requests fragmented the whole. The project, however, produced some noteworthy publications, such as the issue _Garder les morts vivants_ (Keeping the dead alive) in the journal _Réseaux_, and workshops that anchored the theme in the academic landscape. International extensions have been initiated, notably with comparative research in China as part of the “network-body identity” project. Finally, the project opened up to inter-university and interdisciplinary partnerships, integrating legal reflections on post-mortem rights and the engagements of humanoid robotics. The project highlighted a major social tension: while a majority of users want their own data to disappear after their death, they strongly value the digital memory of their loved ones. These contradictions raise crucial issues around digital mourning, the right to forget and the commodification of memory in a hyper-connected society.
← Grab me →

